工商時報/2025-03-03 03:00/呂俊儀

圖/freepik

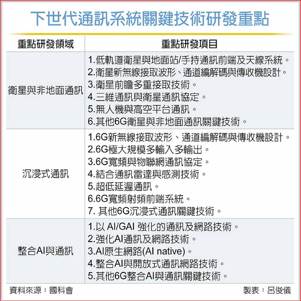
下世代通訊系統關鍵技術研發重點
全球行動通訊標準組織的第三代合作夥伴計畫(3GPP)2025年將啟動6G通訊標準制定工作,國科會近日釋出新一期「下世代通訊系統關鍵技術研發專案計畫」希望整合產官學研能量,基於已有的晶片與資通訊產業優勢、技術,透過專利研發搶占下世代通訊技術標準市場影響力。
根據國科會計畫說明,以各國目前投入關鍵技術開發與布局情況,歐盟「智慧網路與服務聯合計畫」(SNS-JU)於 2024年進入第二階段,投入約1.29億歐元加強6G無線通訊技術發展,並促進技術快速突破。
美國方面,美國國家電信和資訊管理局(NTIA)2023年也通過15億美元公共無線供應鏈創新基金支持具開放性與安全韌性的6G無線網路開發,確保在全球6G中的領導地位。
日本總務省在2023年撥4.5億美元,用於支持6G無線網路研究。而韓國科學技術情報通信部也在2023年公布6G網路研發計畫,預算達4,404億韓元(約3.245億美元),並宣布「K-Network 2030」戰略,推動6G技術公私合作,以軟體為基礎來創新行動網路,強化網路供應鏈。
國科會2021年已進行先期研究,隔年攜手經濟部、數位部啟動6G自主技術研發,共投入約2.6億元,探索先期科研項目及未來與產業連結。
2023年再投入逾3億元執行「6G產業發展先期研發計畫」。近兩年上千億元科技預算中,6G發展都在主要項目中。
國科會強調,為了使台灣在6G標準制定過程當中能夠在關鍵技術發展持續與國際軌道同步,甚至領先。計劃將尋求與國際6G先進研究團隊合作並持續參與3GPP通訊標準制定活動、培育下世代通訊高階科研人才,計畫執行期間從2025年6月起到2029年5年底止,經費申請每年1,000萬元為限。